Donald Trump said something on January 21, 2025 that I can’t stop thinking about.
It was his first full day back in office. Three tech CEOs were at the White House to announce a $500 billion AI infrastructure project. And when Trump introduced Larry Ellison, he didn’t call him a tech visionary or a database pioneer or even just “my friend Larry.”
He called him “the CEO of everything.”
I laughed when I first heard it. Classic Trump exaggeration. But then I kept watching the press conference, and that phrase kept haunting me. CEO of “everything”. And I realized: what if he wasn’t exaggerating? What if he was just saying the quiet part out loud?
Because if you’ve been following this series, if you’ve been tracking the pattern, you already know the infrastructure is in place. What I didn’t know, until I started digging into this announcement, was what the final piece would be. The permanent anchor that makes the whole system inescapable.
Turns out, it’s you. Specifically, your DNA.
The Name That Gave It Away
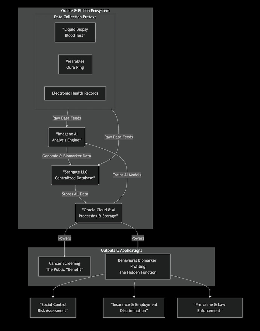
The project is called Stargate LLC.
When I first heard that, I thought it was just Silicon Valley being cute. Movie reference, portal metaphors, whatever. But something felt off about it, so I started searching for other meanings. That’s when I found the declassified documents.
There was another Project Stargate. A real one, run by U.S. intelligence from 1972 to 1995. According to CIA files now available through their reading room, the program investigated “remote viewing”— the idea that operatives could psychically see what was happening anywhere in the world and predict what would happen next. The goal was total surveillance and predictive capability. They wanted to see everything and know what was coming before it happened.
The program failed. The science was unreliable, the predictions inconsistent. So they shut it down. But here’s the thing about intelligence missions: they don’t abandon goals, they just wait for better tools. And I’m looking at this $500 billion infrastructure project, announced 30 years after the original Stargate closed, using the exact same name, and I’m wondering: is this the better tool?
What Ellison Actually Pitched
Altman gave some generic answer. Then Ellison stepped in with this polished explanation about circulating tumor DNA and liquid biopsies and AI-powered early detection. The kind of pitch you’ve practiced.
And when I looked up his recent investments, I found something telling: Imogene AI, a company that’s building exactly the technology he was describing. Imogene uses artificial intelligence to analyze digitized pathology slides and medical images, extracting genomic data for cancer detection. This isn’t an Oracle partnership. This is Larry Ellison’s personal money.
According to Imogene’s own materials, their platform processes tissue samples and biopsy images to identify genetic mutations and biomarkers. The company positions this as precision oncology - using AI to detect cancer earlier and more accurately. But the technical capability is the same one needed to extract and digitize comprehensive genomic data from biological samples at scale.
Ellison isn’t just building the infrastructure to store and process this data through Project Stargate. He’s personally invested in the technology that generates it in the first place. He’s positioned at both ends: the collection mechanism and the storage system.
So I did what I always do when something doesn’t add up. I started reading the research.
What The Science Actually Says
Here’s what I learned about liquid biopsies from reading medical journals: they don’t just look for cancer markers.
According to a 2021 study in Nature Reviews Clinical Oncology, liquid biopsies work by sequencing fragments of DNA that tumors shed into your bloodstream. But to identify which fragments are abnormal, the test has to sequence large portions of your genome to establish what’s normal for you first.
A 2020 paper in JAMA Oncology gets more specific: “comprehensive genomic profiling” from these tests captures not just cancer mutations but something called germline variants. Those are your inherited genetic characteristics. Your permanent biological code.
And here’s where it gets complicated: your genome isn’t just about you.
A study published in PLOS Computational Biology demonstrated that researchers could identify specific individuals from “anonymized” genetic databases by cross-referencing them with public genealogy sites. Because your DNA links you to your relatives. Your third cousin doing 23andMe creates a pathway to you. Your parent joining a clinical trial exposes markers you carry.
The surveillance web extends beyond your consent because biology itself is relational.
The Legal Loophole
So I started looking into HIPAA protections, assuming there had to be safeguards. And technically, there are. When your doctor takes your blood, that sample is protected health information. Your doctor can’t share it without your permission.
But then I found this process called “de-identification.” They remove your name, address, Social Security number, and replace them with a code like “Subject 15927.” According to HIPAA guidelines, once that’s done, it’s no longer considered protected health information. It can be shared, sold, used for research, combined with other databases.
The law treats “Subject 15927” as anonymous.
But then I found a 2013 study in Science where researchers did something interesting. They took supposedly anonymous genomic data and re-identified the people it belonged to by cross-referencing it with public genealogy databases. They wrote: “We show that surnames can be recovered from personal genomes by profiling short tandem repeats on the Y chromosome.”
Translation: they found people’s actual names from “anonymous” DNA data.
A 2019 study in Nature Communications went further. They proved that with access to DNA from just a third cousin or closer, they could identify someone in a database of 1.3 million people. Their conclusion: “The availability of genomic data from distant relatives substantially increases the identifiability of individuals within the database.”
So the legal framework says this data is anonymous. The science says it’s not.
Then I found a 2020 article in the American Journal of Law & Medicine that made me stop cold. The authors explain that “current regulation for protecting individual privacy from government surveillance does not apply to DTC genomic data, as these data are voluntarily provided to third parties.”
That’s third-party doctrine. Once you give your biological sample to a company for cancer screening, you may have surrendered your Fourth Amendment privacy protections in that data. Because you gave it voluntarily.
Read that again: you consent to a blood test to screen for cancer, and you may have just opted out of constitutional protection for your genetic code.
Why the Fourth Amendment Isn’t Enough
The Fourth Amendment protects against “unreasonable searches and seizures.” On its face, that should cover the government accessing your biological data without a warrant.
But there’s a doctrinal problem that’s been growing for decades.
In 1976, the Supreme Court decided United States v. Miller, ruling that you have no expectation of privacy in records you voluntarily give to third parties like banks. In 1979, Smith v. Maryland extended that logic to phone records. The principle became known as the “third-party doctrine”: if you share information with someone else, you’ve assumed the risk that they’ll share it with the government.
The doctrine made a kind of sense in the 1970s. Your bank knew your account balance. Your phone company knew what numbers you dialed. If you chose to do business with them, you accepted that risk.
But genomic data breaks that framework entirely.
First, the “choice” is illusory. When the alternative to sharing data is not getting medical care, “voluntariness” becomes meaningless. You’re not making a free choice between equally viable options. You’re being coerced by biological necessity.
Second, the data doesn’t just reveal information about you. Your DNA reveals information about relatives who never consented to anything. The third-party doctrine assumes individual choice, but biology is collective.
Third, and most fundamentally, the doctrine assumes data is about discrete actions you took. You called this number. You deposited this check. But your genome isn’t something you did. It’s something you are. It predates your birth and persists after your death.
So could courts interpret the Fourth Amendment to protect genomic data despite the third-party doctrine? Theoretically, yes. In 2018’s Carpenter v. United States, the Supreme Court carved out an exception for cell phone location data, ruling that even though you share that data with your phone company, it’s so revealing and comprehensive that it deserves Fourth Amendment protection.

Justice Roberts wrote: “There is a world of difference between the limited types of records addressed in [previous cases] and the exhaustive chronicle of location information casually collected by wireless carriers today.”
That same logic could apply to genomic data. It’s more comprehensive than location data, more permanent, more revealing of your most intimate biological characteristics and family relationships.
But here’s the problem: we’d be asking courts to extend Carpenter in ways that fundamentally challenge the business model of the entire biotech and healthcare data industry. And we’d be doing it case-by-case, after the databases are already built and populated.
That’s why waiting for judicial interpretation isn’t enough. By the time a case reaches the Supreme Court, millions of people’s genomic data will already be in commercial databases. The infrastructure will be operational. The precedent will be: this is how things work now, deal with it. The Fourth Amendment could be interpreted to protect us. But the trajectory of case law, the economic incentives, and the speed of technological change all point in the opposite direction.
The Permanence Problem
What makes genomic data fundamentally different from other forms of surveillance data is its permanence.
A 2015 paper in Science titled “Identifying Personal Genomes by Surname Inference” makes this point explicitly: “Genomic data are permanent and immutable for an individual’s lifetime and reveal information about family members.”
So basically, you can change your password. You can get a new credit card. You can even change your Social Security number in extreme cases. You cannot change your genome. And unlike a fingerprint or facial recognition, your genomic data doesn’t just identify you right now. It identifies you forever. After you die, it remains identifying information about your descendants. According to a 2020 article in Nature Medicine:
“Genetic data is fundamentally different from other forms of personal data because it is shared across family members and can be used to infer information about relatives who have not consented to data collection.”
They continue: “As databases grow and computational methods advance, the ability to re-identify individuals from supposedly de-identified data increases. This means that consent given today under current privacy protections may become inadequate tomorrow as technology advances.”
You can’t meaningfully consent to the future uses of permanent data when the technology for analyzing it evolves faster than the laws protecting it.
The AI Accelerant
Now add artificial intelligence, which is what Project Stargate is explicitly about.
The Electronic Frontier Foundation published a 2024 analysis titled “The Problem with De-Identification in the Age of AI.” They write: “Machine learning algorithms can now process millions of records simultaneously, identifying patterns and correlations that would be invisible to human analysts. What was once ‘practically’ anonymous because re-identification required too much time and resources is now trivially re-identifiable with automated tools.”
The same AI that makes cancer detection better makes de-anonymization trivial.
And the infrastructure Stargate is building, data centers designed to process massive datasets in real time, is exactly what you’d need to cross-reference genomic databases with every other data stream at population scale.
The Scholarly Blind Spot
I spent weeks searching academic databases. There’s tons of research on genomic privacy risks. Tons on AI surveillance. Tons on liquid biopsy technology.
But almost nothing on the combination: mass population screening using liquid biopsies, generating comprehensive genomic data, processed by AI, stored on centralized infrastructure, justified by cancer detection.
That specific integration exists in a blind spot. Most research treats these as separate domains. The novel risk is in putting them all together. Which is exactly what Ellison is proposing.
The Consent Trap
Here’s the thing that really gets me.
If cancer screening becomes the delivery mechanism for genomic data collection, what does consent even mean? The choice becomes: “Get screened and maybe catch cancer early” versus “Don’t get screened and risk dying.”
That’s not informed consent. That’s coercion pretending to be healthcare.
And once that data exists in a database, once it’s “de-identified” and legally treated as anonymous even though the science shows it’s not, once AI can cross-reference it with every other dataset, what you consented to and what actually happens with your biological code might be very different things.
The CEO of Everything
So maybe it was a Freudian slip. Maybe he was just saying out loud the part many people in that room were already thinking. Whatever the case, the implication remains:
If you control the infrastructure where biological data is stored. If you’ve positioned that infrastructure as essential for healthcare people can’t refuse. If the legal frameworks treat the data as anonymous even though it’s permanently identifying. If you’ve already built the database architecture, the processing capability, the narrative control.
“CEO of everything” might actually be precise.
The original Stargate wanted to see everything and predict anything. It failed because psychic phenomena wasn’t reliable. They couldn’t deliver on the mission, so they shut it down and waited.
Thirty years later, someone is building the infrastructure that could actually deliver on that mission. Not through mysticism, but through something far more reliable: your DNA. Permanent biological identifiers that reveal not just who you are but who you’re related to, what diseases you’re predisposed to, how you’ll likely respond to medications. Collected voluntarily in the name of saving your life. Stored permanently in databases you’ll never access. Processed by AI you’ll never audit. Protected by laws written before this technology existed. Cross-referenced with behavioral data, movement patterns, social connections.
Total surveillance. Predictive capability. The exact mission statement from 1972, finally achievable through databases instead of psychics.
That’s what I think is actually happening here. Not a cancer screening initiative that happens to generate some data. A surveillance infrastructure using cancer screening as the permission structure. The health benefit is real—which is exactly what makes it so effective as cover. You get early detection. They get your genome. Everyone wins, until you realize what else becomes possible once that data exists.
According to Stargate’s own timeline, substantial infrastructure will be operational by 2029. Four years to build the data centers, establish the partnerships, normalize the collection. Four years before the original Stargate’s mission finally gets the tools it always needed.
The original Stargate failed because they couldn’t see everything.
By 2029, that won’t be a problem anymore.
Resources & Links
Government / Declassified Files
CIA Reading Room: Declassified Project Stargate documents (1972-1995) - https://www.cia.gov/readingroom/docs/CIA-RDP96-00788R001700210016-5.pdf
Federation of American Scientists: Project Stargate overview and additional documents - https://fas.org/irp/program/collect/stargate.htm
HHS: HIPAA Privacy Rule - https://www.hhs.gov/hipaa/for-professionals/privacy/index.html
National Institutes of Health: HIPAA Privacy Rule Summary - https://www.ncbi.nlm.nih.gov/books/NBK219893/
News / Announcements
Corporate / Industry
Supreme Court Cases
United States v. Miller, 425 U.S. 435 (1976) - https://supreme.justia.com/cases/federal/us/425/435/
Smith v. Maryland, 442 U.S. 735 (1979) - https://supreme.justia.com/cases/federal/us/442/735/
Carpenter v. United States, 585 U.S. ___ (2018) - https://supreme.justia.com/cases/federal/us/585/16-402/
Key Scientific Studies on Genomic Re-identification
Science (2013): Identifying Personal Genomes by Surname Inference - https://www.science.org/doi/10.1126/science.1229566
Nature Communications (2019): Identity inference of genomic data using long-range familial searches - https://pmc.ncbi.nlm.nih.gov/articles/PMC7761157/
Genome privacy: challenges, technical approaches to mitigate risk, and ethical considerations in the US - https://pmc.ncbi.nlm.nih.gov/articles/PMC5266631/
Behavior Prediction Using Genetic and Biomarker Data
National Research Council. (2013). Frontiers in Massive Data Analysis. Washington, DC: National Academies Press. — Google Book
Privacy & Legal Analysis
Genetic Privacy and the Fourth Amendment: Unwarranted Under the Skin
Slaughter, M. (2015). Santa Clara High Technology Law Journal, 31(2). — Full PDF
















