We are being played.
The White House spectacle that branded itself as an "autism announcement" was theater wrapped in genuine concern for families. The urgent warnings about Tylenol, the conspiratorial asides about vaccines and fevers, the presidential insistence that you should "tough it out" pulled exactly the reaction they were designed to elicit. Journalists, social feeds, and frantic parents spent the next 48 hours arguing about acetaminophen. That was the point.
While America watched a handful of failed business men debate fever reducers, the NIH director quietly announced $50 million for an "Autism Data Science Initiative." The circus took the spotlight, but the real work was in that budget line. Fifty million dollars to construct a new data pipeline, one marketed as a gift to autism research but architected to plug directly into the state's surveillance infrastructure.
The Autism Surveillance Complex
This is coordinated infrastructure development that binds public health data to military behavioral prediction systems. The timing, the personnel, and the money all point to one conclusion: autism as raw material for predictive AI.
In April 2025, NIH Director Jay Bhattacharya openly called the project an "autism registry." That word, heavy with historical weight, triggered immediate backlash. Within days, HHS walked it back. Now it was a "real-world data platform." The rebrand was surgical. "Registry" conjures surveillance and control. "Platform" sounds neutral, Silicon Valley–friendly, inevitable.
The function remained unchanged. The platform fuses claims data, electronic health records, and consumer wearables and phone sensors. Those last data streams exist outside HIPAA protections. Once linked with medical claims, de-identification becomes meaningless. A heart-rate trace, GPS trail, and sleep log become surveillance feeds with full medical context attached.
DARPA's Confession: The MAGICS Problem
In April 2025, DARPA announced the MAGICS program. More than a solicitation, it was a confession. Despite decades of data collection, DARPA admitted that prediction still fails in the wild. Models collapse when applied outside narrow contexts. Populations shift too quickly. People alter behavior under observation. AI systems trained on yesterday's data implode when deployed tomorrow.
MAGICS seeks new ground-truth datasets to fix this fundamental problem. It represents DARPA's admission that existing surveillance isn't enough. They need richer signals. They need human baselines stable enough to withstand context shifts. They need data from populations who behave consistently under observation.
Why Autism Data?
Autism data addresses each of DARPA's failures. Autistic behavior patterns in gaze, motor movement, and vocal prosody show remarkable consistency over time. These baselines provide the anchor points surveillance models desperately need. Many autistic individuals struggle with social masking, meaning their behaviors remain authentic under observation. This neutralizes the reflexivity problem that destroys other surveillance efforts.
Research documents autistic responses to authority, subversion, loyalty, and betrayal scenarios. These map directly onto DARPA's requirements for predicting dissent and compliance. Training on neurodivergent populations allows systems to handle wider behavioral variation, making them robust when deployed on general populations.
This isn't theoretical. Jillian N. Nagy's 2022 research showed how autism studies have been systematically exploited as resource extraction for surveillance capitalism. Chinese researchers have gone further: He et al.'s 2024 study mapped autistic and non-autistic brains responding to authority violations, tracking neurological signatures of compliance and resistance.
The timeline between DARPA and the NIH launches:
February 2024: Davis joins DARPA
December 2024: DARPA unveils "Theory of Mind" program
April 2025: MAGICS announced
May 2025: Autism data platform launches
July 2025: MAGICS solicitation closes
September 2025: NIH announces autism platform awardees
This sequence, to me, seem a bit too deliberate to be coincidental. But, as always, timing does not equate causation…
The Real Applications
Once trained on autism data, predictive AI achieves what DARPA admits it cannot currently do: identifying protestors likely to resist authority before they act, flagging natural leaders before they organize movements, predicting which communities will fracture under pressure, and engineering messaging designed to exploit neurological vulnerabilities.
Autism-trained AI doesn't remain contained to autism research. It migrates into policing, military forecasting, and social control. What begins as a health database becomes infrastructure for managing populations.
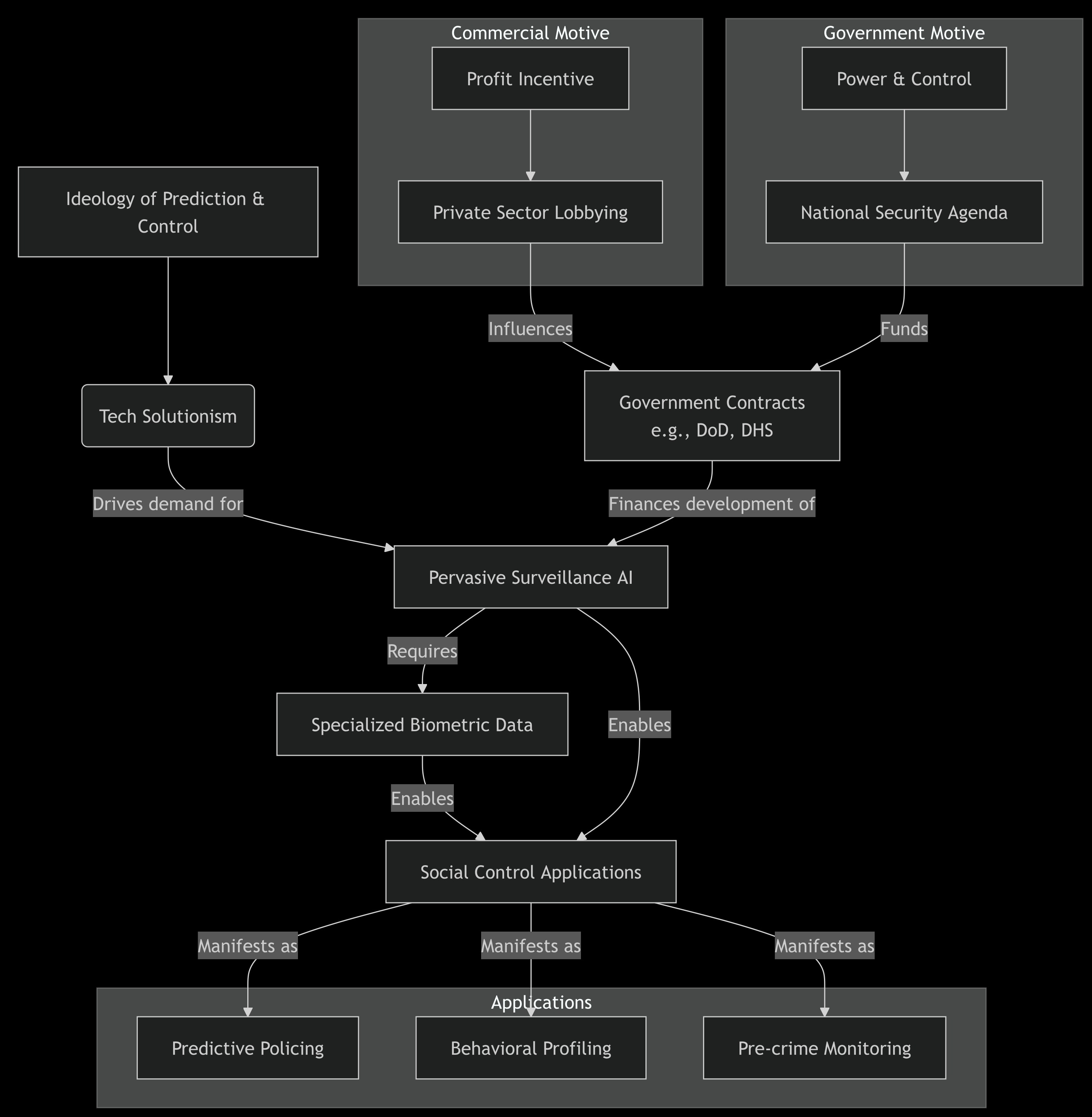
The Architecture of Control
At the ideological level, tech solutionism drives the demand for surveillance tools; the belief that complex human behaviors can be debugged and optimized creates political pressure for comprehensive monitoring systems. This ideology flows through both commercial and government channels, creating aligned incentives across sectors.
Commercial motives center on profit extraction from behavioral data. Private sector lobbying influences government contracts, while government funding enables the development of increasingly sophisticated surveillance tools. The result is a feedback loop where public resources develop private capabilities that are then sold back to government agencies.
Government motives focus on power and control through national security frameworks. These agencies fund the research and development of pervasive surveillance AI, which requires specialized datasets to function effectively. Autism data provides exactly the kind of stable, consistent behavioral baselines that current AI systems need to overcome their prediction failures.
The technical requirements reveal the system's true scope. Pervasive surveillance AI needs biometric data that remains consistent under observation. This enables broad social control applications that manifest as predictive policing, behavioral profiling, and pre-crime monitoring. Each application creates demand for more specialized data collection, creating a self-reinforcing cycle.
The autism platform sits at the center of this architecture because autistic behavioral patterns solve fundamental problems in surveillance AI. The stable baselines, reduced masking behaviors, and documented responses to authority provide the missing ingredients for systems that can generalize from specific populations to broader social control. Understanding this architecture explains why the autism announcement required such elaborate misdirection. The real project couldn't be presented honestly because its scope and implications would generate immediate resistance.
The Tylenol Smokescreen
The Tylenol controversy was perfectly calibrated distraction. The Amish references. Cuba. Fever conspiracies. Parents, journalists, and fact-checkers exhausted their attention on the spectacle. Meanwhile, the procurement pipeline advanced: fifty million dollars allocated, contracts drafted, data streams mapped. Theatrics in the foreground, architecture in the background.
What Happens Next
The trajectory is clear: autism research has become a training ground for surveillance AI. The data pipeline being constructed now will not be dismantled once operational. Defense contractors will control the architecture, and dual-use applications will be permanently embedded.
Congressional intervention is required before this infrastructure becomes permanent. A moratorium on fusing consumer telemetry with clinical data, a ban on defense contractors managing autism data platforms, mandatory audits of algorithms trained on autistic datasets, and firewalls between health research and national security programs could still prevent this surveillance system from taking root.
Without immediate action, the autism data initiative becomes a Trojan horse: a public health facade concealing the construction of predictive surveillance systems that will ultimately be used to monitor and control all of us.
The autism database was never about autism. It's about power. And autistic people are being used as the training set to build systems designed to predict, manipulate, and control human behavior at scale.
Resources & Links
Government Docs
NIH: Autism Data Science Initiative funded projects (2025): https://dpcpsi.nih.gov/autism-data-science-initiative/funded-research
DARPA: MAGICS solicitation (2025): https://sam.gov/opp/093a0c0386e6416ea3f48a7aea5b0047/view#attachments-links
Reporting
Interesting Engineering: Pentagon’s “Theory of Mind” AI (2025): https://interestingengineering.com/military/us-theory-of-mind-ai
Academic & Research
Jillian N. Nagy: Autism and the making of emotion AI (2022): https://journals.sagepub.com/doi/abs/10.1177/14614448221109550
He et al.: Psychological and Brain Responses to AI’s Violation of Community Ethics (2024): https://ir.psych.ac.cn/handle/311026/47828?mode=full&submit_simple=Show+full+item+record













