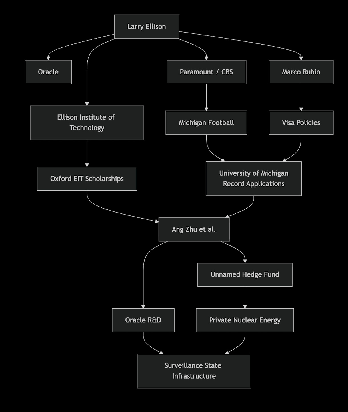
Power doesn’t announce itself anymore. It doesn’t need grand declarations or visible monuments. It operates through scholarships and visa denials, through football contracts and unnamed hedge funds, through the quiet migration of brilliant minds from one institution to another. And if you know how to look, you can see exactly where it’s building its future.
In September 2024, Larry Ellison stood in front of investors at Oracle’s Financial Analyst Meeting and described his vision for the future. Not as a warning, but as a promise. “Citizens will be on their best behavior because we are constantly recording and reporting everything that’s going on,” he said, his tone casual, almost cheerful. He talked about AI monitoring every police officer through body cameras that never turn off, about drones following cars instead of risky police chases, about a world where constant surveillance becomes the foundation of public safety.
When pressed on whether this sounded Orwellian, he didn’t flinch. He doubled down. “Every police officer is going to be supervised at all times, and if there’s a problem, AI will report that problem and report it to the appropriate person.” The audience applauded.
This is a man who built his fortune creating databases for the CIA, who has spent five decades positioning Oracle as the invisible backbone of surveillance infrastructure worldwide. He’s not theorizing about a surveillance state—he’s describing the one he’s already building. But you can’t build a system like that alone. You need talent. Specialized talent. People with exactly the right expertise, vetted for loyalty, trained in institutions you trust, funneled into positions where they’ll be useful.
There’s someone I mentioned before who might seem like a footnote in this story, someone easy to overlook amid secret wives and football deals and manufactured crises. But in a story like this, there are no small parts—only characters we haven’t fully understood yet. His name is Ang Zhu, and he might be key to understanding how Larry Ellison’s talent pipeline actually works.
The Roommate of a Ghost
According to publicly available records, Ang Zhu earned his PhD in nuclear engineering and scientific computing from the University of Michigan, Ann Arbor in 2016. His dissertation focused on real-time nuclear reactor simulations, modeling how reactors behave under changing conditions, predicting failures before they happen, and monitoring safety systems at the computational level. This isn’t casual research—it requires years of training, deep technical expertise, and mathematical fluency most people can’t conceptualize.
By all accounts, Ang Zhu was exceptionally good at it. One of his papers has been cited over 300 times in academic literature, substantial for a dissertation published in 2016. His advisor reportedly called his work groundbreaking and described him as one of the smartest students he’d ever supervised. This is someone being groomed for a significant career in nuclear engineering, someone whose expertise would only become more valuable as the field evolved.
So what is Ang Zhu doing now? According to his LinkedIn profile, he works as VP of R&D at “a Hedge Fund” in Hong Kong. Not a specific firm. Not a recognizable company. Just “Hedge Fund,” as if the entire financial industry were a single employer. His About section contains one sentence about “extensive experience in quantitative trading.” No details, no achievements, no publications. For someone who spent years publishing cutting-edge research, this profile reads less like a professional biography and more like a placeholder.
Smart people go into finance all the time. Quant trading pays absurdly well, and the intellectual challenges are real. If this were the only unusual thing about Ang Zhu, I’d move on. But it’s not isolated. You don’t publish groundbreaking research on nuclear reactor safety systems, earn hundreds of academic citations, and develop expertise in one of the most specialized fields in engineering just to walk away—not at his career stage, and especially not when that expertise suddenly becomes one of the most valuable skill sets in the tech industry.
Because eight years after Ang Zhu supposedly left nuclear engineering for quantitative finance, something happened.
The Energy Bottleneck
In September 2024, Larry Ellison stood on an Oracle earnings call and announced that the company had secured building permits for three small modular nuclear reactors to power a data center requiring more than a gigawatt of electricity. Oracle is designing a data center that would be powered by three small nuclear reactors. This wasn’t a minor detail of the meeting—this was a strategic declaration that Oracle was solving one of the biggest bottlenecks in the AI arms race.
The constraint isn’t just computing power anymore. It’s energy. Specifically, clean, reliable, on-demand energy that can power massive data centers without destabilizing the electrical grid or drawing regulatory scrutiny. Small modular reactors are the answer everyone in tech is chasing, but they’re notoriously difficult to deploy. They require specialized expertise in real-time reactor simulation, computational modeling, safety system monitoring, and predictive failure analysis.
In other words, exactly the expertise Ang Zhu spent years developing at the University of Michigan.
Am I claiming Ang Zhu is secretly working for Oracle? No—I have no evidence of employment, no internal documents, no leaked emails. Am I saying it’s impossible for a brilliant nuclear engineer to choose finance over academia? Of course not. But the official story feels insufficient in context. A man with rare, increasingly valuable expertise leaves his field just as that expertise becomes critical to one of the most ambitious infrastructure projects in modern tech. He’s also the only person who can allegedly verify the existence of Larry Ellison’s secret wife during her years at Michigan, according to the Daily Mail’s investigation. When journalists reached out, he didn’t respond. His professional profile lists an employer without a name and describes his work in the vaguest terms.
Everything about his public presence shows he exists without revealing where he is or what he’s doing.
The Institutional Architecture
The University of Michigan has one of the top nuclear engineering programs in the United States, with particular strength in small modular reactor research. If you were building a private nuclear energy network to power AI data centers, Michigan is exactly where you’d recruit talent.
The Ellison Institute of Technology offers fully funded scholarships to roughly twenty students per year at the University of Oxford—full tuition, living expenses, and paid summer internships at Oracle-adjacent companies. EIT is funded entirely by Larry Ellison and structured to spin research into commercial ventures where his entities maintain majority stakes. The scholarship program’s stated focus areas include clean energy with specific emphasis on small modular nuclear reactors, as well as AI and robotics.
In September 2025, Santa Ono left his position as president of the University of Michigan to become president of EIT Global, after Sir John Bell’s departure following reported clashes with Ellison over the institute’s for-profit direction. Ono had been at Michigan since 2022, overseeing the university during a period when its profile rose significantly. His move creates a direct institutional bridge between one of the country’s premier nuclear engineering programs and Larry Ellison’s talent development pipeline at Oxford.
The $10 million Bryce Underwood deal fits here too—the record-setting recruitment of a five-star quarterback to play for Michigan. Michigan football games are broadcast on CBS, owned by Paramount, now controlled by David Ellison after his Skydance Media acquisition. The sports deal isn’t separate from the academic pipeline. It’s part of the same ecosystem, ensuring visibility, generating goodwill, and keeping Michigan in the cultural conversation while deeper institutional relationships are built.
The Exception
In Part 9, I covered the 2015 emails between Larry Ellison and Ron Prosor, where Ellison vetted Marco Rubio as a presidential candidate, connected him with Tony Blair, and donated $5 million to his campaign. Rubio didn’t win the presidency, but ten years later he’s Secretary of State, implementing visa policies that are reshaping international enrollment at American universities.
According to projections by NAFSA: Association of International Educators, new international student enrollment could drop by 30 to 40 percent for Fall 2025, contributing to a 15 percent decline in overall international enrollment and nearly $7 billion in lost revenue. This is playing out nationwide—students who’ve been accepted are having visas revoked, programs that relied on international talent are hemorrhaging enrollment.
Except at the University of Michigan, Ann Arbor. For Fall 2025, the university received over 115,000 applications (a record number) with first-year applications increasing almost 11 percent over 2024. Application volume increased “in all categories: in-state, out-of-state and international.”
Applications increased while comparable institutions saw devastating drops. That’s not because Michigan suddenly improved its recruitment. It’s what happens when you influence the criteria for who gets flagged as a security risk.
In June 2025, the Department of Justice announced arrests of Chinese nationals connected to the University of Michigan for allegedly smuggling biological materials described as potential agroterrorism weapons. The headlines wrote themselves. Cable news ran with it for days. The visa crackdowns suddenly seemed not just justified but urgently necessary.
But the first arrest announced in June 2025 had actually occurred months earlier. The timing of the announcement, the framing of the threat, the way multiple arrests were packaged together—it created a narrative that gave cover to the one major university thriving while everyone else struggled. I’m not saying the arrests were fabricated. I’m saying the timing and presentation deserve scrutiny, especially when you consider who benefits.
The System
If you were building a talent pipeline for highly specialized technical expertise, if you wanted to identify promising candidates early, assess them over several years, and place them where they’d be useful to long-term infrastructure projects, here’s what it might look like:
Start at a top-tier research university with elite programs in nuclear engineering, artificial intelligence, computational modeling.
Establish institutional relationships that let you observe students throughout their degrees, assessing technical skill, discretion, and reliability.
Implement visa policies that eliminate competitors and remove anyone whose background raises concerns.
Offer prestigious scholarships through programs like EIT, bringing pre-vetted students into your ecosystem to work on your projects during paid internships.
After graduation, they flow into Oracle positions or adjacent roles, working on exactly the infrastructure you’re building.
The only person who could verify where this story begins—Ang Zhu, the roommate, the nuclear engineering PhD who allegedly walked away to work at an unnamed hedge fund—won’t return anyone’s calls.
This explains the pattern. It explains why a man with Ang Zhu’s expertise has a LinkedIn that reads like a cover story. It explains why Michigan’s applications increase while competitors collapse under visa restrictions. It explains why the timing of arrests, policy changes, leadership transitions, and funding announcements keeps aligning to benefit the same network.
If you were Larry Ellison, building the infrastructure for the surveillance state you described so enthusiastically to investors, and you needed specialized talent to make it work, this is exactly how you’d do it.
Food For Thought…
Look, I know we’re connecting a lot of dots here across religions, foreign governments, decades of historical oppression. So in connecting these dots, I feel it is my responsibility to be clear about my intentions: this investigation isn’t aimed at demonizing any single country, religion, or group of people. It’s not about feeding into existing prejudices or conspiracy theories. It’s about tracing how power consolidates through infrastructure: the databases, the surveillance systems, the media networks, the political relationships—and asking who benefits when those systems become incomprehensibly profitable.
When bad-faith actors try to turn investigations like this into xenophobia or antisemitism, they’re doing exactly what people in power want. They want us fighting each other over identity instead of paying attention to what they’re building. But please, if nothing else, always remember this: The line in this story isn’t between nations or religions or ethnicities. The line is between people who have power and people who don’t, between those who build the systems and those who are forced to live inside them.
If you’re reading this, you know which side you’re on.
Sources
Larry Ellison Surveillance Statements:
Hetzner, Christiaan. “Larry Ellison predicts rise of the modern surveillance state where ‘citizens will be on their best behavior.’” Fortune, September 17, 2024. https://fortune.com/2024/09/17/oracle-larry-ellison-surveillance-state-police-ai/
“Larry Ellison once predicted ‘citizens will be on their best behavior’ amid constant recording. Now his company will pay a key role in social media.” Fortune, September 28, 2025. https://fortune.com/2025/09/28/larry-ellison-ai-surveillance-oracle-tiktok-deal-social-media/
Oracle Small Modular Reactor Announcement:
Rosenbaum, Eric. “Oracle is designing a data center that would be powered by three small nuclear reactors.” CNBC, September 10, 2024. https://www.cnbc.com/2024/09/10/oracle-is-designing-a-data-center-that-would-be-powered-by-three-small-nuclear-reactors.html
“Data Centres / Oracle Says It Has Building Permits For Three Nuclear Reactors.” NucNet, September 9, 2024. https://www.nucnet.org/news/oracle-says-it-has-building-permits-for-three-nuclear-reactors-9-4-2024
University of Michigan Enrollment Data:
“U-M receives record number of applications for fall 2025.” The University Record, University of Michigan. https://record.umich.edu/articles/u-m-receivesrecord-numberof-applicationsfor-fall-2025/
Gala-Garza, Thomas. “Number of U-M applications for fall 2025 breaks record.” The Michigan Daily, March 28, 2025. https://www.michigandaily.com/news/administration/number-of-u-m-applications-for-fall-2025-breaks-record/
International Student Enrollment Decline:
“Fall 2025 International Student Enrollment Outlook and Economic Impact.” NAFSA: Association of International Educators. https://www.nafsa.org/fall-2025-international-student-enrollment-outlook-and-economic-impact
Whitford, Emma. “150K fewer international students this fall? That’s what one analysis predicts.” Higher Ed Dive, August 1, 2025. https://www.highereddive.com/news/international-student-decline-fall-2025-projection/756500/
“’A perfect storm’ — more colleges at risk as enrollment falls and financial pressures mount.” CNBC, September 30, 2025. https://www.cnbc.com/2025/09/30/colleges-at-risk.html
“U.S. Economy Could Suffer a $7 Billion Loss from Precipitous Drop in International Students.” NAFSA: Association of International Educators. https://www.nafsa.org/about/about-nafsa/us-economy-could-suffer-7-billion-loss-precipitous-drop-international-students















